5V To 12V Step-Up Circuit: A Simple Guide

U.Ipq 21 views
5V To 12V Step-Up Circuit: A Simple Guide

5V to 12V Step-Up Circuit: A Simple Guide

Hey guys! Ever found yourself needing 12V from a simple 5V source? Maybe you’re tinkering with Arduino projects, powering LEDs, or just trying to get that extra bit of juice for your gadgets. Well, you’re in the right place! Today, we’re diving deep into the world of step-up circuits, specifically how to boost that humble 5V signal to a more robust 12V. It’s not as scary as it sounds, trust me! Let’s break it down and get you up and running with your own 5V to 12V step-up circuit.

Understanding Step-Up Converters

First things first, let’s get the basics down. What exactly is a step-up converter, and how does it work its magic? A step-up converter, also known as a boost converter, is a type of DC-DC converter that increases the voltage from the input to the output. In our case, it takes a 5V DC input and transforms it into a 12V DC output. This is super useful when you need a higher voltage than what your power source provides directly.

So, how does it achieve this voltage boost? The magic lies in a clever combination of components like inductors, capacitors, diodes, and a switching element (usually a MOSFET or a dedicated IC). The inductor stores energy when the switch is closed and releases that energy when the switch is open, thereby increasing the voltage. Think of it like pumping water into a tank and then releasing it with more force – same principle, just with electricity!

Key Components and Their Roles:

  • Inductor (L): The heart of the step-up converter. It stores energy in the form of a magnetic field when current flows through it.
  • Capacitor ©: Smooths out the output voltage and provides a stable DC supply. Think of it as a buffer that absorbs the ripples.
  • Diode (D): Acts as a one-way valve, preventing current from flowing back into the inductor when it discharges.
  • Switch (MOSFET or IC): Rapidly switches on and off, controlling the flow of energy into the inductor. The frequency of this switching is crucial for efficient operation.
  • Controller (Optional): In more sophisticated circuits, a controller IC manages the switching frequency and duty cycle to maintain a stable output voltage.

Without these key components, creating an efficient and reliable step-up converter would be impossible. Each component plays a vital role in ensuring that the 5V input is transformed into a stable and usable 12V output. Understanding these roles is the first step in building your own circuit.

Designing Your 5V to 12V Step-Up Circuit

Alright, let’s get practical! Designing a 5V to 12V step-up circuit might seem daunting, but with the right approach, it’s totally doable. You’ve got a couple of options here: you can either build one from scratch using discrete components or use a dedicated step-up converter IC. Both have their pros and cons, so let’s explore them.

1. DIY with Discrete Components:

This approach involves selecting individual components and wiring them together to create the step-up converter. It gives you a deeper understanding of how each component works and how they interact. However, it can be more complex and require careful calculations to ensure proper operation.

  • Choosing the Right Components: Selecting the right inductor, capacitor, diode, and MOSFET is crucial. The values of these components will determine the efficiency and stability of your circuit. You’ll need to consider factors like the switching frequency, current rating, and voltage rating.
  • Calculating Component Values: You’ll need to use formulas to calculate the appropriate values for each component. These formulas take into account the input voltage (5V), output voltage (12V), switching frequency, and desired output current. Online calculators and datasheets can be incredibly helpful here.
  • Circuit Layout: The layout of your circuit is also important. Keep the traces short and use a ground plane to minimize noise and interference. This is especially important for high-frequency circuits.

2. Using a Step-Up Converter IC:

This is often the easier and more reliable option, especially for beginners. Step-up converter ICs are designed to handle all the complexities of voltage conversion. They integrate most of the necessary components into a single chip, simplifying the design process.

  • Selecting the IC: Choose an IC that meets your specific requirements. Consider factors like the input voltage range, output voltage, output current, switching frequency, and efficiency. Popular options include the MC34063, LM2577, and MT3608.
  • Following the Datasheet: The datasheet is your best friend! It provides detailed information on how to connect the IC, select external components, and optimize the circuit for your application. Pay close attention to the recommended component values and layout guidelines.
  • External Components: Even with an IC, you’ll still need to add external components like inductors, capacitors, and resistors. The datasheet will specify the values of these components based on your desired output voltage and current.

No matter which approach you choose, it’s essential to double-check your wiring and component values before applying power. A mistake can damage your components or even cause a fire. Safety first, always!

Step-by-Step Guide: Building a Simple Step-Up Circuit with MC34063

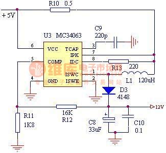
For this guide, we’ll use the popular MC34063 step-up converter IC. It’s readily available, affordable, and relatively easy to work with. This IC requires a few external components, but it simplifies the overall design process.

Components You’ll Need:

  • MC34063 Step-Up Converter IC
  • Inductor (L): 100µH to 330µH (rated for at least the peak current)
  • Diode (D): Schottky diode (e.g., 1N5819) with a voltage rating of at least 20V
  • Capacitor (C1): 100µF to 470µF electrolytic capacitor (rated for at least 16V)
  • Capacitor (C2): 0.1µF ceramic capacitor
  • Resistor (R1): 1.2kΩ
  • Resistor (R2): 10kΩ
  • Breadboard or PCB
  • Jumper wires
  • 5V Power Supply
  • Multimeter

Step-by-Step Instructions:

  1. Prepare the MC34063 IC: Place the MC34063 IC on your breadboard or PCB. Make sure it’s oriented correctly.
  2. Connect the Inductor (L): Connect one end of the inductor to pin 1 (Collector) of the MC34063.
  3. Connect the Diode (D): Connect the cathode (banded end) of the Schottky diode to the other end of the inductor.
  4. Connect the Output Capacitor (C1): Connect the cathode of the diode to the positive terminal of the electrolytic capacitor (C1). Connect the negative terminal of C1 to ground.
  5. Connect the Feedback Resistors (R1 and R2):
    • Connect R1 (1.2kΩ) between the output voltage (positive terminal of C1) and pin 5 (Feedback) of the MC34063.
    • Connect R2 (10kΩ) between pin 5 (Feedback) and ground.
  6. Connect the Timing Capacitor (C2): Connect the 0.1µF ceramic capacitor (C2) between pin 6 (Timing Capacitor) and ground. This capacitor sets the switching frequency of the IC.
  7. Connect the Ground: Connect pin 3 (Ground) of the MC34063 to the ground rail of your breadboard or PCB.
  8. Connect the Power Supply: Connect the positive terminal of your 5V power supply to pin 8 (VCC) of the MC34063. Connect the negative terminal of the power supply to the ground rail.
  9. Double-Check Your Wiring: Before applying power, carefully double-check all your connections. Make sure there are no shorts or loose wires.
  10. Apply Power and Test: Apply power to the circuit and use a multimeter to measure the output voltage. You should see approximately 12V DC at the positive terminal of C1. If the voltage is significantly different, turn off the power and re-check your wiring and component values.

Adjusting the Output Voltage:

The output voltage can be adjusted by changing the values of the feedback resistors (R1 and R2). The output voltage is determined by the following formula:

Vout = 1.25 * (1 + R2/R1)

Where:

  • Vout is the output voltage
  • R1 and R2 are the values of the feedback resistors

To increase the output voltage, increase the value of R2 or decrease the value of R1. To decrease the output voltage, decrease the value of R2 or increase the value of R1. Make small adjustments and re-measure the output voltage after each change.

Troubleshooting Common Issues

Even with careful planning, things can sometimes go wrong. Here are some common issues you might encounter and how to troubleshoot them:

  • No Output Voltage:
    • Check the Power Supply: Make sure your 5V power supply is working correctly and providing the correct voltage.
    • Check the Wiring: Double-check all your connections. A loose wire or incorrect connection can prevent the circuit from working.
    • Check the Components: Make sure all the components are functioning correctly. A faulty component can prevent the circuit from working.
    • Check the IC: The IC itself might be faulty. Try replacing it with a new one.
  • Low Output Voltage:
    • Check the Feedback Resistors: Make sure the values of the feedback resistors (R1 and R2) are correct. Incorrect values can result in a lower output voltage.
    • Check the Inductor: The inductor might be saturated. Try using an inductor with a higher current rating.
    • Check the Diode: The diode might be faulty. Try replacing it with a new one.
  • Unstable Output Voltage:
    • Check the Capacitors: Make sure the capacitors are functioning correctly and have the correct values. Inadequate capacitance can result in an unstable output voltage.
    • Check the Layout: A poor layout can introduce noise and interference, resulting in an unstable output voltage. Try improving the layout by keeping the traces short and using a ground plane.
  • Overheating:
    • Check the Load Current: The circuit might be drawing too much current. Reduce the load current or use a more powerful step-up converter.
    • Check the MOSFET: The MOSFET might be overheating. Use a heat sink to dissipate the heat.

Applications of 5V to 12V Step-Up Circuits

The versatility of a 5V to 12V step-up circuit shines through in a plethora of applications. These circuits are invaluable in situations where you need to power 12V devices from a 5V source, such as a USB port or a battery. Here are some common use cases:

  • Automotive Electronics: Powering car accessories like LED lights, dash cams, and audio amplifiers from a 5V USB car charger.
  • Portable Devices: Boosting the voltage from a single-cell Li-ion battery (typically 3.7V) to power 12V devices in portable applications.
  • DIY Projects: Powering 12V components like relays, motors, and sensors in your electronic projects.
  • LED Lighting: Driving 12V LED strips or individual LEDs from a 5V microcontroller or power source.
  • Audio Amplifiers: Providing the necessary voltage for small audio amplifiers that require a 12V supply.
  • Industrial Applications: Powering sensors, actuators, and control circuits in industrial environments where a 5V source is readily available.

Conclusion

So there you have it! Building a 5V to 12V step-up circuit is a fantastic way to expand your electronics toolkit. Whether you choose to build one from scratch or use a dedicated IC, you’ll gain a valuable understanding of voltage conversion and circuit design. With the right components and a little patience, you’ll be boosting voltages like a pro in no time. Happy tinkering, and remember to always double-check your connections!